2026年度分として見積を提出していたいくつかの自治体で予算化が難しい状態になってしまいました。。。(今年度、ありがたいことですが相当にギチギチに詰め込んだ代償として営業が少なかった反省)orz
そこで、スケジュール的にも会社の経営的にも穴を開けるのは勿体無い(せっかくだからギチギチに詰め込みたい)ので、下記のとおり3つの方法論の緊急企画を実施することとしました。
- その業務委託、モヤついてるんだけど
- ちょっと今は予算ないんだけど真剣にやりたい
- まちみらいとやれるか試してみたい
その業務委託、モヤついているんだけど
予算措置はしたものの
公共資産の利活用、新規施設整備、跡地活用、公共施設等総合管理計画の見直し、PPP/PFI優先的検討規定の策定等で予算化はしたものの「今までそれでリアリティあるものにならなかったよね」というモヤモヤ感を持っている方々。業務委託で数千万円払うのって流石に高すぎじゃ無い?と思っている方々。
導入可能性調査やアドバイザリー業務でそれぞれ数百万円、数千万円のコンサル・監査法人への委託費を払うのは正直勿体無いです。
まちみらい流_自分たちで考える
まちみらいと真剣に走っていただければ、常総市・宮崎市・久米島町・石川町等のように数年で可能性調査・アドバイザリーなどの業務委託を発注せずとも、自ずと「自分たち」で募集要項・要求水準書などが作成できるようになります。
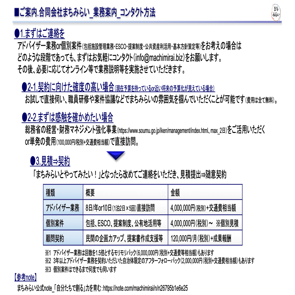
詳細は後述しますが、まちみらいのアドバイザー業務は基本パック4,000,000円(税別)+交通費相当額(回数を1.5倍にしたモリモリパック6,000,000円(税別)+交通費相当額)になっています。
悲しいあるあるネタの回避
個々の事業ごとに入札やプロポーザルによってコンサルを選定して可能性調査、業務委託を実施したものの、結局は先行事例の劣化コピーや国のガイドライン等に沿ったものにしかならないため「思ってたのと違う。。。」「こんなはずじゃなかった。。。」となってしまいがちです。
このようなあまりに悲しいそもそも論・あるあるネタを回避するためにも役に立つはずです。
そもそも行政を取り巻く環境は非合理的です。そのなかで(時には重要な部分でも削ぎ落としながら)どのようにプロジェクトを組み上げていけるか、これは徹底的にそのまちと一緒に走っていくことでしかできないと思いますし、相応の行政経験がなければ「非合理的なところ」を突破する選択肢も見えてきません。
既に計上済みの予算を活用してみませんか?
可能性調査・アドバイザリー業務・総合管理計画の改訂・優先的検討規程の作成・公共資産の利活用・サウンディング実施支援等の委託費を2026年度当初予算で計上しているもののモヤついている皆様、その委託費をまちみらいにかけてみませんか?
募集数
1-2自治体

【まちみらい流】
・徹底的なディスカッションで実施
・個別案件は専用フォーマットを用いてWG形式で実施
・自分たちで作る(まちみらいでは一文字も字を書かない)
上記noteのように「まちみらい流」でやりますので、そこだけは共有をお願いします。
お申し込み・お問い合わせ
お問い合わせ – 合同会社まちみらいmachimirai.biz
まちみらい公式HPの「お問い合わせ」からご連絡をお願いします。
随意契約理由書の書き方(ヒント)
まちみらいでは、「うちとやりたい」と真剣に考えていただける自治体の皆様とご一緒することをモットーとしていますので、入札やプロポーザルには参加せず、特命の随意契約によることを原則としています。(そうしたコストをかけないから安くなります)
そのようななかで、多くのお問い合わせをいただくのが「随意契約の理由書がうまく書けないが、どうすればいいか」です。
これも「自分たちで書く」「庁内の理解を得る」練習になるので、それぞれの自治体にお任せしていますが、下記にヒントだけ列挙しておきます。
・入札、プロポーザルに参加するコストをゼロにする代わりに圧倒的に安い単価で実施できる
・この分野に関する行政経験・民間経験の双方を持ちながらやっている会社は他にはない
・「まちみらい流」の徹底的な伴走型でやるコンサルは他にない
・「まちみらい流」によって可能性調査やアドバイザリー業務等が不要になる
・職員を1名雇うよりも安い価格で契約可能
・常総市・宮崎市・阿南市・久米島町・石川町等での豊富な実績を有し、短期間で多くのプロジェクトを創出可能
・寺沢が最初から最後まで対応するので担当者による質のブレがない
・まちみらいが入札・プロポーザルには参加しない会社としての方針
ちょっと今は予算ないんだけど真剣にやりたい
予算は確保していないけれど
2026年度当初予算で「予算措置はしたものの」のように関連する予算が計上されていないけれど「このままじゃいけない」「なんとかしようとしているが、なかなか前に進めない」「あそこ(あいつ)だけブレイクスルーすれば・・・」のように思っている方々を対象としたメニューです。
条件は「2027年度当初予算(または2026年度中の補正)で真剣にまちみらいとの契約を考えていただけること」です。
(もちろん「合わなかった」「最終的に予算が取れなかった」等のことがあっても問題ありません。条件は今の時点で本気であることです。)
方法論
総務省|地方財政の分析|地方公共団体の経営・財務マネジメント強化事業www.soumu.go.jp
総務省の経営・財務マネジメント強化事業(第一次は2026年2月27日締切
、その後も何回かにわたって募集)を活用いただくものです。
まちみらいとして基本的には「1自治体1回(最大連続する2日間)」としていますが、今回の企画では「1自治体3回(連続する2日間)≒計6日」のメニューを限定的に設けます。
「ちょっと今は予算ないんだけど真剣にやりたい」メニュー
・総務省の経営・財務マネジメント強化事業を活用
・1自治体3回(連続する2日間で遠方の場合は1.5日×3回、近場の場合は延べ5日分程度をベースにします)
・内容は通常のアドバイザー業務・個別案件のどちらでも可能
・2027年度当初予算(または2026年度中の補正予算)計上を「真剣に」考えていただけること)
募集数
2-3自治体
お申し込み・お問い合わせ
お問い合わせ – 合同会社まちみらいmachimirai.biz
まちみらい公式HPの「お問い合わせ」からご連絡をお願いします。
まちみらいとやれるか試してみたい
予算も持っていないし、まだ覚悟できないけど。。。
上記の2つのような段階までいっていないけれど、「なんとなくモヤる」「このままじゃいけない気がする」「ちょっとまちみらいのやり方に触れてみたい」そんな方々のためのメニューです。
方法論
総務省の経営・財務マネジメント強化事業(上記と同様)をご利用いただき、直接その自治体を訪問し「職員研修(2時間)+個別案件協議(2時間)程度」を行い、まちみらい流の雰囲気を直接味わっていただくものです。
・経営・財務マネジメント強化事業を活用(この1回はまちみらいとしての経営・財務マネジメント強化事業の実施回数にカウントしません≒別途、1回かつ最大連続する2日間の利用が可能)
・1日訪問し、「職員研修2時間+ 個別案件協議2時間(数件)」をベースにオーダーメイド型で構成
募集数
2-3自治体

Comments are closed